后台管理
丨
奉贤教育
搜索
首页
校园风采
学校概况
组织机构
联系我们
信息公开
单位概况
计划总结
单位业务
其他
联系我们
校园新闻
校园动态
党务信息
文明创建
师德建设
党务公开
工作动态
党员风采
课程教学
课程建设
教学动态
教学常规
教学资源
教育科研
课题研究
论文随笔
计划总结
资料下载
队伍建设
校本研修
师训动态
教师风采
成果展示
德育在线
德育信息
德育活动
家长学校
心灵之窗
三叶草CLUB
团队活动
社会实践
学生作品
共青团
少先队
公告专栏
工会之窗
教工活动
民主管理
妇女之家
退协动态
非遗特色
校园新闻
当前位置:
首页 |
校园新闻 |
校园动态 |
正文
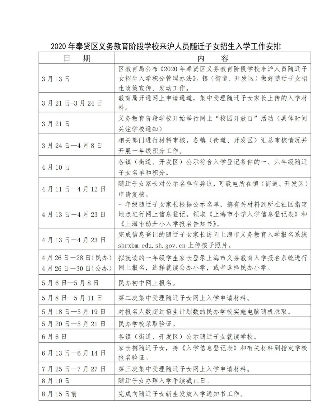
2020年奉贤区义务教育阶段学校来沪人员随迁子女招生入学工作安排
发布日期:2020-03-20 13:59:58 来源:庄行学校-校长室
请各位家长关注时间安排
分享到:
相关信息
庄行学校第十五周工作安排
2021-05-31
2021年庄行学校园丁奖评选候选人先进事迹
2021-05-28
2021年庄行学校“市园丁奖”和“区园丁奖”评选工作实施方案
2021-05-24
庄行学校第十四周工作安排
2021-05-24
关于选拔奉贤区卓越教师培养工程对象候选人名单公示
2021-05-20